8 月 21 日,鲲鹏应用创新大赛 2020广西赛区总决赛成功举办。本次大赛,由广西壮族自治区大数据发展局、数字广西集团有限公司指导,中国-东盟信息港鲲鹏生态创新中心主办, 大赛旨在培养广西鲲鹏应用人才,加快各行各业应用系统基于鲲鹏技术体系的迁移、适配和商业应用,促进广西鲲鹏产业发展,打造区域数字经济发展新高地和数字广西高质量发展新动能。
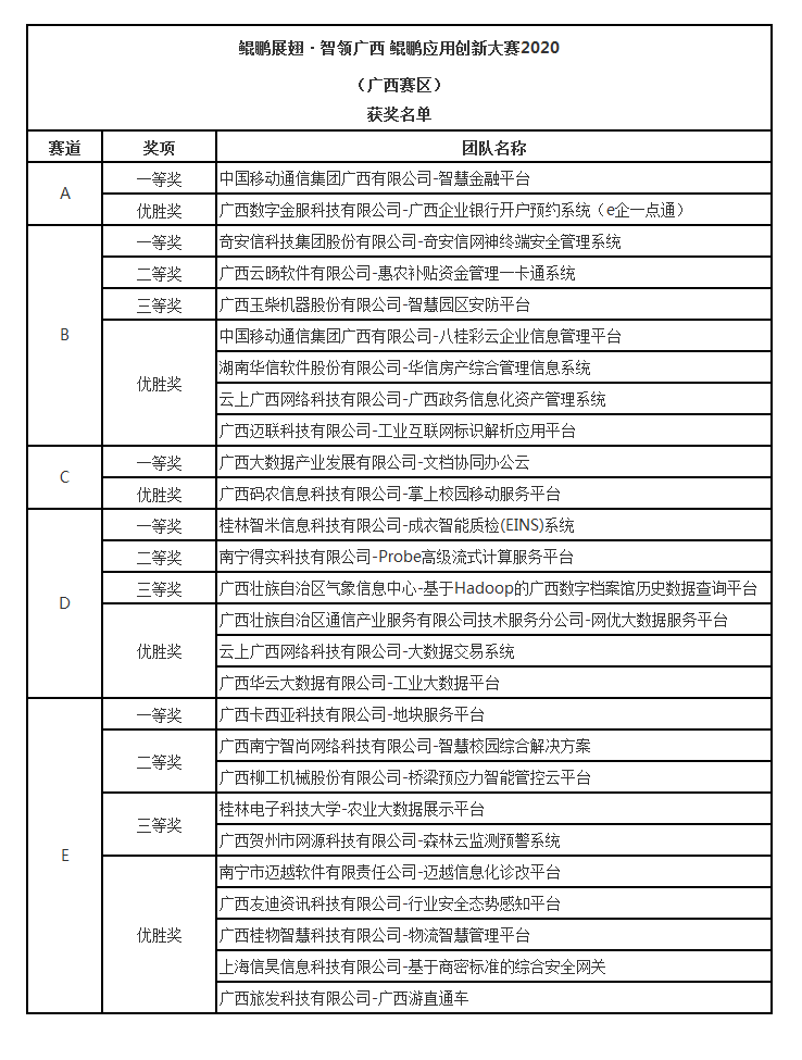
本次大赛共有75个涉及各行各业解决方案的参赛作品,各队伍间开启一场场代码与代码间的巅峰对决。经过激烈角逐, 贺州市网源科技有限公司项目《森林云监测预警系统》凭借精准的市场定位、创新的理念和未来广阔的应用前景,荣获鲲鹏应用创新大赛2020广西区三等奖。
森林云监测预警系统是一款低功耗,开放自由频率传输的新型传感器设备,配套后台检测预警云平台,通过实时计算、分析回传数据实现预警功能,利用无线传感技术取代人工巡逻,有效缓解现阶段自然保护区管理的痛点、难点,后期我司也将不忘初心,秉承“让数据可视化,让决策科学化”的设计理念,不断迭代优化,使林业管理更具“智慧”与“效率”。
网源科技秉承“诚信为本、实力为先的宗旨,致力于智能集成系统的研究与应用开发,以客户满意为标准,以自主研发求生存,创新产品助力贺州东融大发展。


